Especialidad de Programación Colegio Sixto Méndez Parada
Sitio Web Creado por Estudiantes de Programación



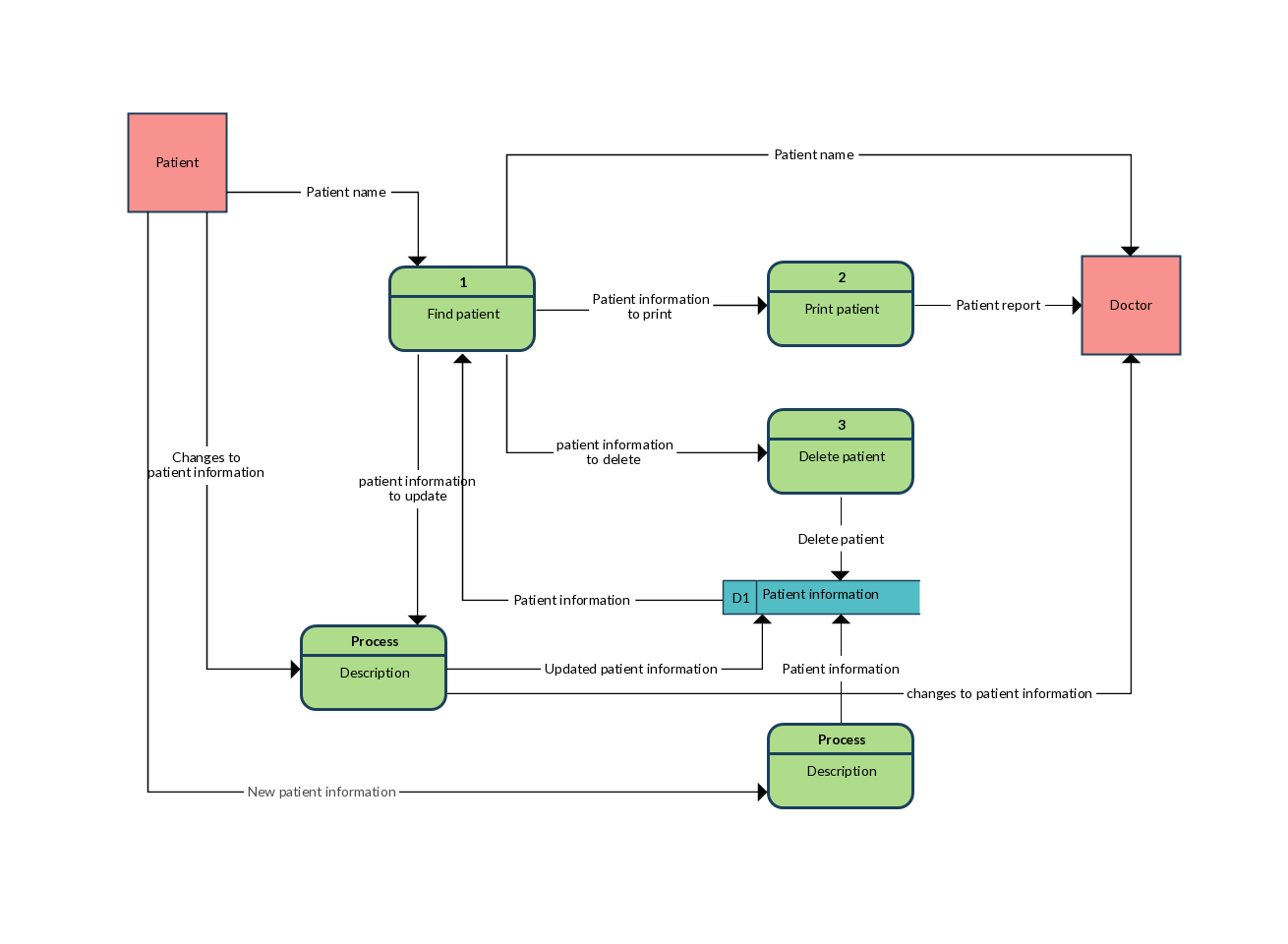
Aquí encontrarás información sobre la calidad de base de datos en nuestra institución. Los diferentes aspectos de base de datos en el Colegio Sixto Méndez Parada, desde la normalización hasta las consultas con parámetros y anidadas implementadas para facilitar la administración y resolver problemas de manera eficiente. Obtendrás información sobre el equipo de base de datos, sus habilidades y experiencia.
Qué temas dominarás al salir.


